This whitepaper examines how you can use integration and automation of enterprise web security to combat the growing cybersecurity talent shortage, which, according to Forbes, currently stands at approximately 3 million job openings. We focus on four key factors that may be addressed using such an approach: awareness, responsibility, protection, and validation.
Technologies that are now available in selected web security solutions enable enterprises to automate many processes that were traditionally manual:
The whitepaper explains the details of these methods and technologies, as well as shows the benefits that they bring.
The cybersecurity talent gap is not going anywhere. Quite the opposite; it’s getting worse with time. This calls for immediate solutions.
The cybersecurity talent gap is being addressed in two primary ways. The first way focuses on increasing available resources. Universities are promoting more cybersecurity programs for IT students. Businesses are trying to find incentives to convince independent security professionals to work for them full-time. Governments are encouraging more young professionals, especially women who are underrepresented in the industry.
The second way to address the cybersecurity talent gap is by lowering the resource requirements. Enterprises shift the responsibility for cybersecurity from dedicated teams onto other roles – not only administrators or developers but non-technical roles as well, all of which have the potential to increase risk significantly. Alongside this trend of enlisting underskilled professionals and people who have other day jobs in security management, researchers are exploring ways to use innovative technologies such as artificial intelligence to fill in for unavailable humans. While machine learning and artificial intelligence hold promise for security in some use cases, they are no more a substitute for a skilled security professional than people underskilled in security.
These approaches are insufficient to solve the problem today. Organizations must also rely on automation coupled with integration to expand the capacity of small security teams. Large organizations need innovative and comprehensive solutions built specifically for them to help address the cybersecurity talent gap. This eases the problem today, alongside increasing the number of security graduates in universities and exploring the potential of artificial intelligence.
The basis for a successful cybersecurity strategy is educating the organization about potential dangers and how to avoid them. However, even the best training won’t suffice if employees don’t feel responsible for security. And even the best efforts in promoting awareness and responsibility fail unless there is a way to validate the effectiveness of those efforts and support them with automated tools for validation and protection.
Comparison of security approaches for two major cybersecurity threats

For example, in the case of phishing, organizations should first teach users how to recognize such attacks. Then, they should make sure that every user realizes their responsibility to avoid and report phishing attempts. Finally, organizations should carry out exercises to test how well users can react to a fake phishing attempt. Additionally, organizations should use automated systems such as antispam and antivirus tools, which have the ability to spot and neutralize the majority of phishing attacks.
The same rules apply to web attacks that are the other most prominent cause of security breaches next to phishing. Everyone involved in developing web resources must be aware of potential vulnerabilities and feel responsible for eliminating them. There are limited protection methods such as web application firewalls, but they do not get to the root of the problem.
In the case of web assets, selective validation is not enough. Every web asset in the company can and should be verified thoroughly. Such verification, if done manually, would be impossible due to the sheer number of such assets and potential vulnerabilities. That is why in the case of web security, the only efficient solution is to rely as much as possible on automation and integration.
To protect your assets, you must first know them. In the case of websites and web applications, asset identification and inventory cannot be limited to primary production websites. They are only the tip of the iceberg. The following additional web assets must also be included:
To identify as many assets as possible (preferably all of them), organizations first and foremost need to build a data source. This must be a central database with information on all identified assets. If this information is scattered across teams, departments, or offices, it cannot be used efficiently.
The data source is not only crucial for awareness, but it must also serve as the origin of information for tools that follow up on security. Of course, in a large organization, such a data source may need to be continuously fed with information from secondary data sources.
The existence of the central data source is not enough to ensure that assets are identified. The more significant issue is making sure that the data source is not only initially filled but regularly updated. This may mean even several updates a day in a large organization – if you maintain thousands of websites, new ones may even appear daily.
The traditional approach to maintaining such a data source is via organizational processes. Such processes require that all personnel involved in developing and maintaining websites, especially those formally responsible, keep the data source updated. However, if this is a manual process, it is prone to human error. And even one error might mean that an utterly unprotected website slips past the process. An attacker needs just one such website to wreak havoc on company assets and reputation.
Additionally, such manual processes often fail if they include external entities. If third parties are involved in asset development or maintenance, they are frequently either unaware of reporting procedures or don’t pay enough attention to them.
The identification process for websites may be partially streamlined using custom-built scripts, specialized inventory software, or manual scanning using tools such as network scanners. All these must also support the data source’s format, making the process even more challenging to orchestrate.
The most efficient way to ensure the highest possible level of identification is through the use of software that is explicitly designed to build an inventory of web assets, and that is tightly integrated with a vulnerability scanning solution (preferably, an integral part of such a solution). Such software has enormous advantages:
If such a solution is integrated with tools for vulnerability scanning, vulnerability assessment, and vulnerability management, it means that the identification process works in unison with further stages.
In a large organization, there are too many errors and vulnerabilities regularly discovered to be able to fix them all immediately. Therefore, the order of fixing is a matter of prioritization. And with a large number of assets, those priorities may be quite complex. There are multiple aspects that the organization must consider when deciding which vulnerabilities to focus on first:
Manually assessing vulnerabilities in thousands of web assets is impractical. Therefore, a large organization must have a way to automate the process by assigning weights to each factor and applying them to each vulnerability right after it is identified.
Obviously, even if this process is automated, it must also be centralized and closely coupled with the identification process. Each identified asset must be scanned for vulnerabilities, and then those that are found must be automatically assessed. It is possible with a multitude of interconnected tools, but it works much better if all the functionality is part of a single integrated solution.
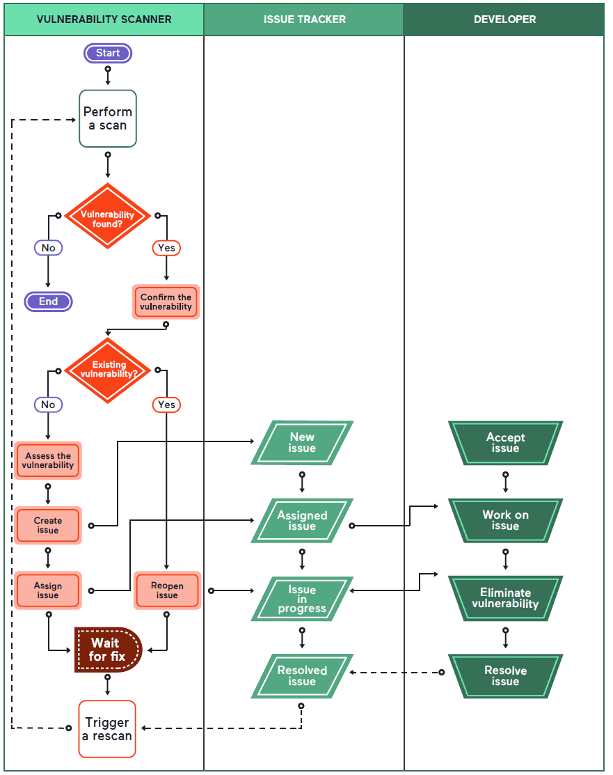
Finding vulnerabilities is just the beginning of a complex process. For a large organization, manually managing thousands of such processes is impossible. Again, the only efficient solution is automation.
The vulnerability management process involves the following primary stages:

‍
Some parts of the above process may be automated, but some will remain manual. A large organization will want to automate as much as possible, and therefore the only steps that should remain manual are those associated with fixing the vulnerability. In an agile environment, the product/service owner or team leader will have to oversee the issue management process, for example, manually allocate the vulnerability to a sprint and reassign it to a particular developer.
The vulnerability management process requires that the software solution is adapted to the needs of development teams. Development teams already heavily rely on issue management solutions, both for adding new functionality and fixing bugs. Vulnerabilities should be treated exactly the same way that bugs are treated (those discovered by automated and manual testing). It would be highly inefficient if developers were forced to use different issue management systems for different types of issues.
Therefore, the key to successful vulnerability management is tight integration with issue management systems. The vulnerability management system must be able to create and manage issues in issue management systems and must be able to react to issue changes. If so, the process is transparent to all parties involved and highly efficient.
Automation in web security
To keep pace with growing attack surfaces and increasing threat levels, we must automate everything that can be practically automated. However, some processes still need to be handled manually:
One of the critical aspects of introducing automation to vulnerability assessment and management is being able to trust the automatic tool. The vulnerability management process consumes a lot of resources. If the vulnerability is ultimately found to be invalid (a false positive), the resources are wasted.
When a developer attempts to fix a false positive, they usually need much more time than for a real vulnerability. First, they have to try to replicate the vulnerability. If they cannot do so after several attempts, they have to authoritatively decide that there is no vulnerability and take responsibility for this decision. This may also involve additional resources, for example, a dedicated penetration test to confirm the diagnosis. Therefore, resources consumed by a false positive are substantially greater than in the case of real vulnerability.
In smaller organizations with few assets and few vulnerabilities, the false positive rate is often not a significant problem because the total number of false positives is relatively small. However, in a large organization with thousands of assets, even a seemingly negligible positive rate may mean several false alarms appearing in every sprint. This, in turn, causes the security and development teams to lose trust in the vulnerability scanner. It can cause issues to be treated less seriously, or it may ultimately lead the organization to stop vulnerability scanning altogether due to the associated cost.

Therefore, an enterprise-class vulnerability scanning solution should ideally minimize the false positive rate. In theory, this seems impossible, but it depends on how the vulnerability scanner is built. If a scanner performs its diagnosis based on signatures or simple patterns, you can never reduce false positives. The only viable approach is for every vulnerability to be actually exploited. If the scanner sends a payload and, for example, gains access to unauthorized data (such as the /etc/passwd file in Linux/UNIX), the vulnerability is one hundred percent certain. And this means that no time and effort is ever wasted by developers or security researchers to try to prove that such a vulnerability exists. However, the most significant advantage of proving that a vulnerability is genuine and not a false positive is the feeling of certainty. If the scanner can prove/confirm that, for example, 94% of direct-impact vulnerabilities – issues that could get your websites and applications hacked right away – are undoubtedly athentic, these vulnerabilities do not require any manual retesting, and you can send them straight to the developer. On the other hand, the remaining 6% may be retested manually before being assigned to the developers to ensure that there are no false positives in the production cycle.
All organizations, independent of their size, should try to identify vulnerabilities as early as possible. Whenever a fragment of code is added or changed, it is consecutively introduced into the application on various systems, for example:

It is impractical for every developer to install and run a vulnerability scanner on their own machine after every code change and compilation. It would also be impossible to enforce. However, in agile environments, changes are committed by the developer to the repository, and the CI/CD system immediately builds the application to test if it can be compiled correctly. The CI/CD system then performs a series of automated tests. This is the perfect spot to include a vulnerability scan as well.
There are many advantages to finding vulnerabilities at such an early stage. First of all, if a vulnerability is found at any later stage, it must go back to the developer, and the build process must be repeated. Therefore, it consumes unnecessary resources and delays the release. In the worst possible case, if a vulnerability is found on a production system, it may even require the release to be reverted and delay the re-release by several days or weeks (depending on the deployment procedures and resource availability).

The additional advantage of early discovery is that the code is fresh in the mind of the developer. If a developer worked on a piece of code, committed it to the repository, and then receives a notification about a particular vulnerability within a very short time, they still remember the code that they wrote and have no doubt about where the vulnerability could have been introduced. On the other hand, if a vulnerability is found on a production system, the code might have been originally committed even weeks before, which means that even the original developer doesn’t know what code changes caused it.
To achieve top efficiency, you must integrate enterprise-class vulnerability scanning/assessment/management solutions with CI/CD systems. The more configurable the integration, the better. DevSecOps should be able to define thresholds for warnings and failures. The scanner should also be able to perform incremental scans. If only a tiny code piece was added to one module of an application, scanning the whole application from scratch consumes unnecessary resources and takes a lot of time. In enterprise environments, applications may even require several builds a day, so every minute saved on scanning is very valuable.
Some organizations may have a misconception that automated web security solutions are supposed to find every possible vulnerability. This is not true, and it will never be true. While automated tools have a very high success rate, they won’t be able to replace security researchers and independent white hat hackers. However, they are excellent at replacing mundane and repetitive tasks that are a waste of time for professionals.
This was not the initial role of web vulnerability scanners. At first, they were built as tools that would help security researchers with their manual work, and many of them are still meant for that role. On the other hand, modern web security solutions encompass tasks in the whole organization, which would otherwise be performed by different roles, including product/service owners and team leaders, developers, and operations.
Leading-edge comprehensive web security solutions aim to eliminate simple tasks and support decision-making (for example, by pre-assessing and pre-assigning vulnerabilities). The ultimate goal is for the valuable cybersecurity talent not to be wasted on something that a machine can do. With the support of such solutions, you can easily keep the web assets secure with a small team, even in a huge organization.
‍